被誉为“抗癌导 弹”的抗体偶联药物(ADC),通过将靶向性的抗体与强效的细胞毒素精准“偶联”,实现了对癌细胞的精准高效杀伤,已成为全球肿瘤治疗领域的研发与投资热点。然而,其结构的高度复杂性——兼具生物大分子的“靶向性”与化学小分子的“毒性”——决定了从早期CMC(化学成分、生产和控制)研究到后期GMP(药品生产质量管理规范)规模化生产,质量控制面临着一系列跨学科、多维度的严峻挑战。如何确保这枚“导 弹”在复杂的制造过程中,始终保持着预设的“制导精度”与“战斗部威力”,是监管与产业界共同的核心议题。本文梳理了ADC药物从CMC理念到GMP生产实践全链条中,那些决定其质量成败的关键考量与核心质控环节。
一、“抗癌生物导 弹”—ADC药物的基本结构
抗体偶联药物(Antibody–Drug Conjugate,ADC)是一类兼具精准靶向与高效杀伤功能的新型靶向治疗药物,被誉为对抗肿瘤的“生物导 弹”。其结构主要由三部分构成:一是具有高度特异性的单克隆抗体(通常为IgG类),负责识别并结合肿瘤细胞表面的特定抗原;二是强效的细胞毒性小分子药物(Payload),作为直接杀伤肿瘤的有效载荷;三是将二者共价连接起来的连接子(Linker),其设计对维持ADC在血液循环中的稳定性及在肿瘤细胞内释放药物至关重要。
这种“抗体-连接子-载荷”的巧妙组合,使ADC能够像导 弹一样,凭借抗体的导向作用精准抵达肿瘤部位,再通过细胞内吞释放高效毒素,从而实现对癌细胞的强力杀伤,同时最大限度减少对正常组织的损伤,在提升疗效的同时显著降低了全身毒性。ADC结构示意图如下:

二、ADC药物从CMC研究到GMP生产的关键考量
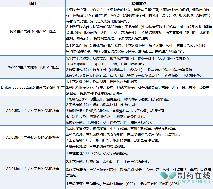
ADC药物从CMC研究到GMP生产的关键考量具备特殊性,主要体现在:首先,其生产工艺高度复杂,是生物技术与化学合成的深度整合,要求GMP体系必须融合跨学科的最佳实践。其次,生产全程涉及高活性有效载荷(Payload),对厂房设施、人员防护及交叉污染防控提出了极为严格的要求。再次,偶联等关键步骤的精确控制、复杂结构带来的先进分析技术需求、多来源原料供应链的严格管理,均构成了独特挑战。此外,ADC的稳定性研究、工艺变更的可比性研究以及生产过程中有机溶剂与生产组件的相容性问题,均比传统生物制品更为复杂。因此,其GMP合规不仅是遵循通用规范,更需针对产品特性制定专门策略,对生产企业的综合能力和监管认知都提出了更高要求,以下是笔者根据法规指南和文献内容整理的ADC药物各生产关键环节GMP检查重点。

参考文献
[1] http://www.cde.org.cn、中国药物评价等
×